永利3044集团官网
欢迎访问永利3044集团网站!
English
中文版
交大首页
学院首页
学院新闻
通知通告
学术活动
教学动态
永利概况
学院简介
现任领导
机构设置
办事流程
师资情况
本科教育
本科专业
公共教学
精品课程
研究生教育
招生信息
专业介绍
导师简介
学科建设
数学
光学工程
人工智能
光电信息
永利集团
党建工作
学团工作
校友工作
青春纪念
校友风采
廉政建设
廉政建设
学院首页
>
通知通告
> 正文
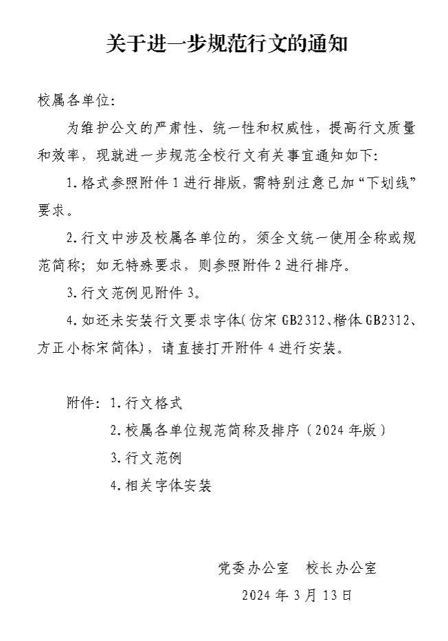
关于进一步规范行文的通知
作者: 来源: 时间:2024-03-14 点击: 次
附件【
附件1:行文格式.doc
】已下载
次
附件【
附件2:校属各单位规范简称及排序(2024年版).doc
】已下载
次
附件【
附件3:行文范例.doc
】已下载
次
附件【
附件4:相关字体安装.zip
】已下载
次
上一篇:关于组织申报2024年大学生创新创业训练计划项目的通知
下一篇:永利3044集团印章使用审批表